全站搜索

多伦多华人夫妇三日内完成遗嘱订立与公证

分类:官方博客 602

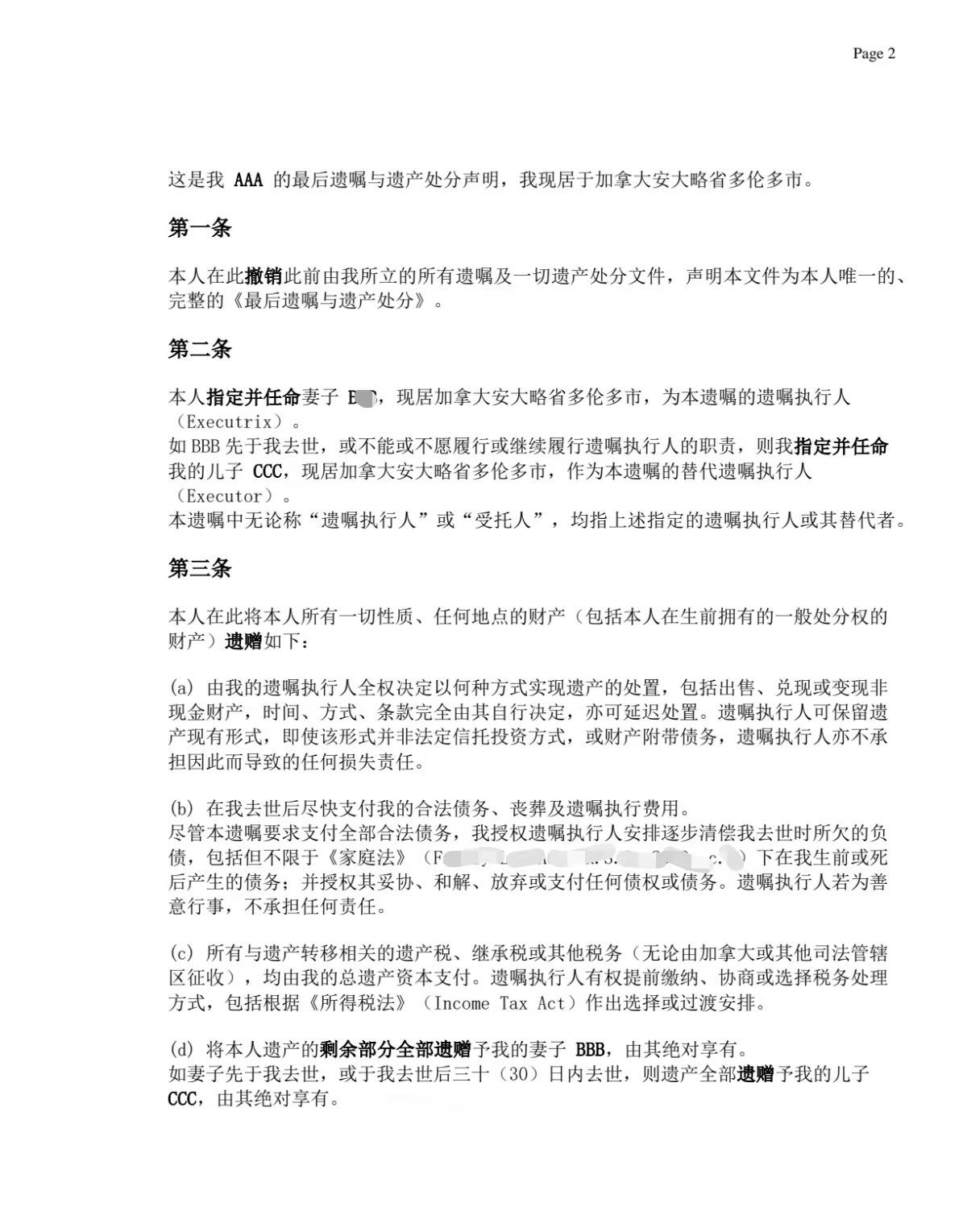
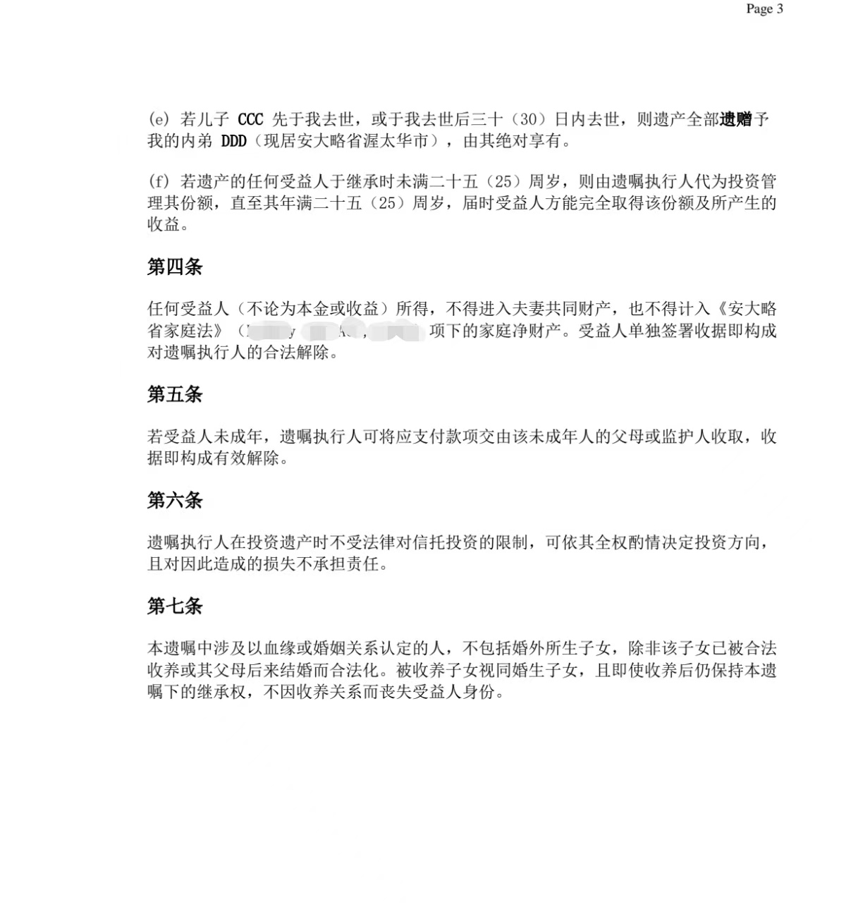
张先生与李太太(化名)是一对定居于加拿大多伦多的华人夫妇。他们在加拿大拥有一处自住房产,在主要银行有存款,同时还有一些个人物品与收藏。出于对家庭和未来的规划,他们决定在最短时间内完成遗嘱的订立和公证,以确保财产能按照他们的意愿顺利传承。
办理流程(周期:3天)
第1天:准备材料
夫妻双方提供身份证件(护照/枫叶卡)、房产产权文件、银行存款证明及需纳入遗产的其他资产清单。
律师团队与夫妻双方沟通,明确继承人安排(例如配偶、子女)及遗嘱执行人的指定。
第2天:起草与确认遗嘱
律师根据加拿大安大略省法律,分别为夫妻双方起草英文遗嘱。遗嘱涵盖房产、银行存款及其他个人物品的分配。
双方遗嘱均指定配偶为第一顺位受益人,并设立子女作为第二顺位继承人,同时明确遗嘱执行人的人选。
律师将遗嘱译成中文,方便客户逐条确认。夫妻双方认真审阅,确认无误后予以认可。
第3天:签署与公证
张先生与李太太在律师见证下分别签署遗嘱。
律师及见证人签字并加盖公证章,完成遗嘱的法律公证。
夫妻双方各获得一份正式的英文遗嘱原件(中文为翻译件,便于理解),英文遗嘱作为具有法律效力的文件将在加拿大得到承认和执行。
办理结果
仅用3个工作日,夫妻双方顺利完成遗嘱订立与公证。
遗嘱文本为英文版本,加拿大官方语言为英语,确保将来在安大略省及全加范围内具备法律效力。
客户安心确认:无论是房产过户、银行资金继承,还是其他物品的分配,均有明确法律依据。
案例启示
对于定居加拿大的华人家庭,尽早订立英文遗嘱并办理公证,能够有效避免未来财产继承的法律纠纷。
在律师团队的专业协助下,整个流程可以高效完成,哪怕时间紧迫,也能在3天内实现。

20254277 海牙认证样本 售房委托书 人在德国 发布 pdf

 

上一篇: 下一篇:
代办海牙认证