全站搜索

新加坡华人委托国内亲友办理房产过户指南

分类:官方博客 2

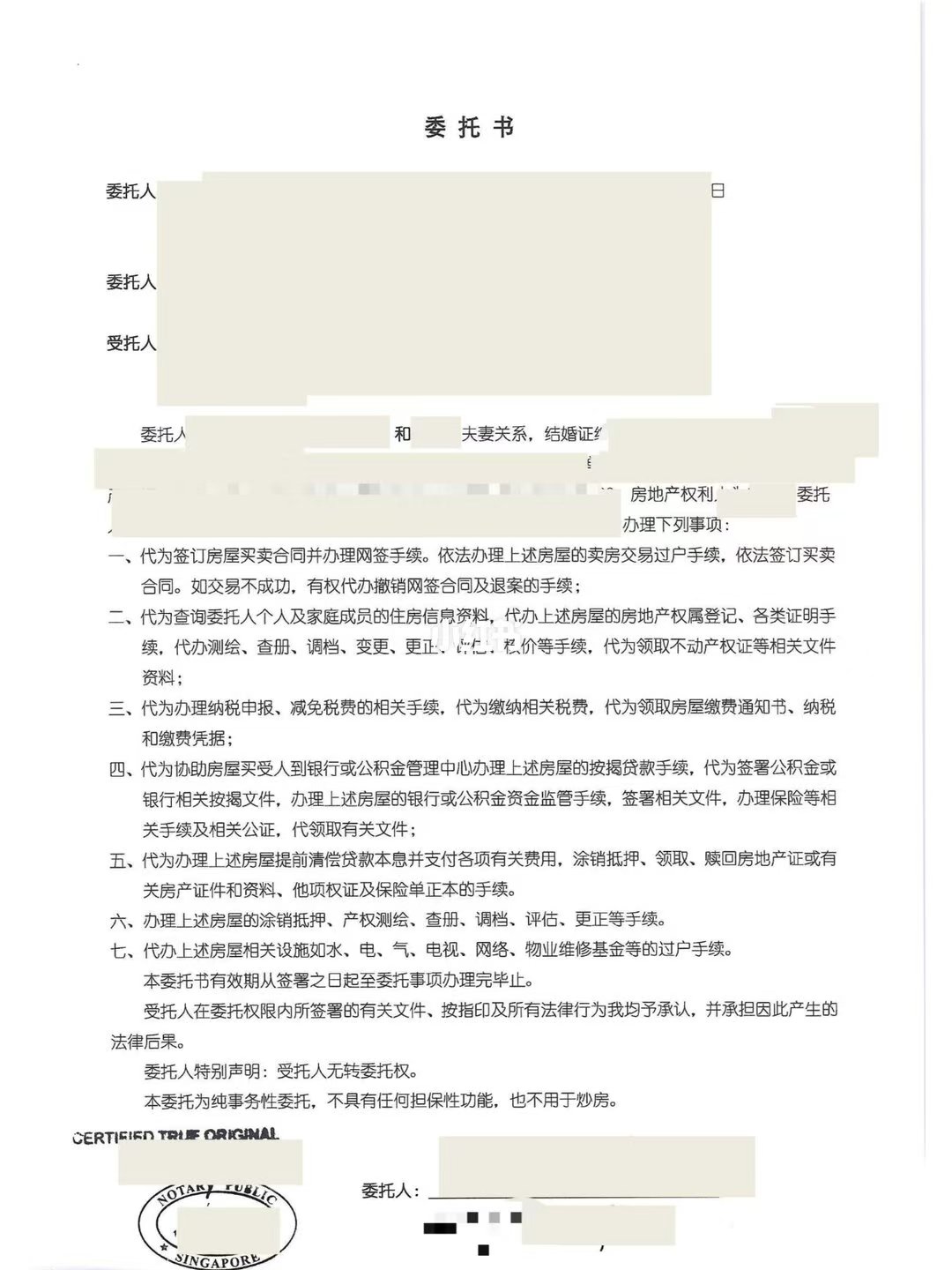
身处新加坡的华人,可委托国内亲友代办房产买卖过户,核心是办妥公证认证委托书。
一、准备材料
1·委托人:
中国护照、新加坡长期居留证、房产证复印件、婚姻证明。
2·受托人:
国内身份证复印件。
3·中英双语委托书
(写明房产地址、委托权限、期限)
4·房产证、婚姻证明复印件

二、办理流程
1·律师公证:
本人在新加坡公证律师处面签委托书,完成公证。
2·海牙认证:
公证件提交新加坡法律学会(SAL),加盖Apostille专用章。
3·国内使用:
认证文件寄回国内,受托人持原件及身份证明,直接办理过户。

三、时效与优势
全程约1-3个工作日,加急可1 天。

中新同为海牙成员国,免使馆双认证,高效合规。
受托人凭认证委托书,可独立完成签约、过户、收款全流程。

 

上一篇: 下一篇:
代办海牙认证