客户在加拿大,想把海南一处宅基地房屋的部分权益留给孙子,但人不方便回国办理,于是选择在加拿大直接订立遗嘱,并办理海牙认证后寄回国内使用。
一、在加拿大完成遗嘱签署
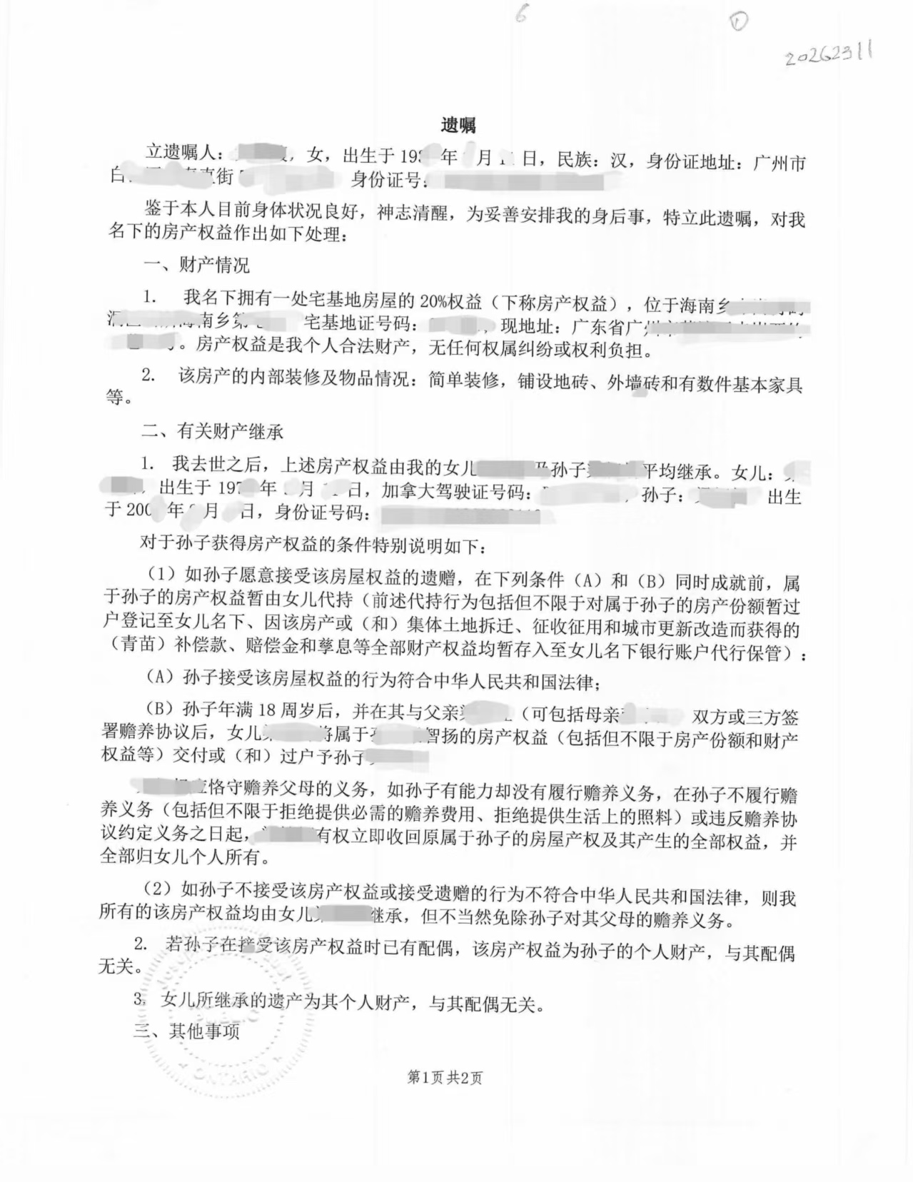
客户在当地完成遗嘱签署,文件是中文内容,重点包括:
明确房产位置(海南乡村宅基地房屋)
写清权益比例(例如20%)
指定继承人(孙子)
设计继承方式(由女儿过渡、最终归孙子)
同时安排两位见证人签字,并由当地具备资质的专业人士现场见证签署。
二、办理海牙认证(关键一步)
文件签署完成后,直接在加拿大办理海牙认证。
认证完成后,会附一页官方出具的“附加证明书”,用于证明签字和文件的真实性。
这一步完成后,该遗嘱文件即可用于中国。
三、遗嘱设计的关键点(国内认可的重点)
这个案例之所以顺利,核心在于内容设计非常规范:
1. 财产写得非常清楚
房屋位置具体到村、地址
权益比例明确
2. 继承路径清晰
先由女儿过渡
最终归孙子
3. 设置条件(这一点很重要)
比如:
孙子满一定年龄才正式取得
未成年期间由监护人代持
不履行赡养义务可调整安排
这一类条款,在国内公证处是加分项
四、回国使用还需要一步
很多人容易忽略这一点:
海牙认证完成后,还需要做:
全套文件翻译成中文
加盖中国翻译公司印章
附营业执照复印件
之后才可以提交:
房产继承公证
不动产登记
法院使用
五、实际办理反馈
客户文件寄回国内后,公证处审核顺利通过,没有要求补充认证。
这种“加拿大出具 + 海牙认证”的模式,现在在国内是可以正常使用的,而且效率很高。
六、实务提醒(很重要)
类似案例建议提前注意:
农村宅基地继承有政策限制
不同地区要求不一样
建议同步准备材料: 亲属关系证明
身份对应证明(如有多本证件)
遗嘱内容一定要具体
不能写模糊,比如“国内房产”这种表达容易被退件
加拿大海牙认证代理机构

